首页 公司概况 公司动态 产品销售 人才招募 科研开发 ENGLISH
公司动态
 
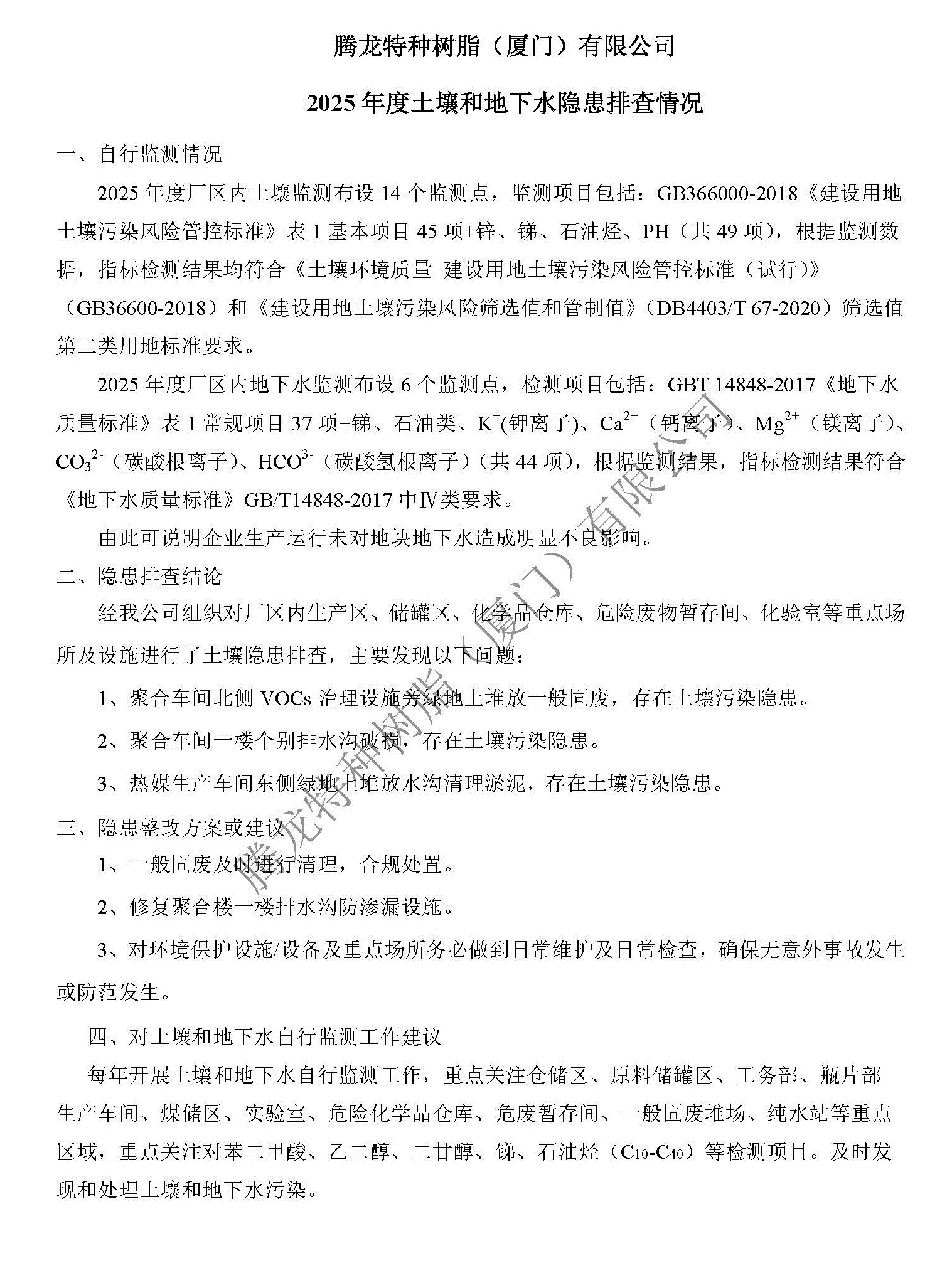
2025年度土壤和地下水隐患排查情况

2025年度土壤和地下水隐患排查情况.jpg

附件:

1、2025年土壤隐患排查问题点整改情况.pdf

2、2025年土壤、地下水检测报告.pdf

3、腾龙特种树脂(厦门)有限公司年土壤和地下水自行监测报告202509.pdf

4、腾龙特种树脂(厦门)有限公司土壤污染隐患排查报告202505.pdf

5、有毒有害物质清单.pdf

6、重点场所或重点设施设备清单.pdf

网站地图 | 联系我们 | English | 站内搜索
地址:中国福建厦门市海沧投资区南海一路 Tel:0592-6888666 Fax:0592-6888899
腾龙特种树脂(厦门)有限公司版权所有 © 2004 闽ICP备05006489号 360网站安全检测平台